首页
产品中心
应用行业
新闻中心
招贤纳士
关于XPJ官网
资源中心
搜索
产品中心

为您提供企业级互联芯片解决方案

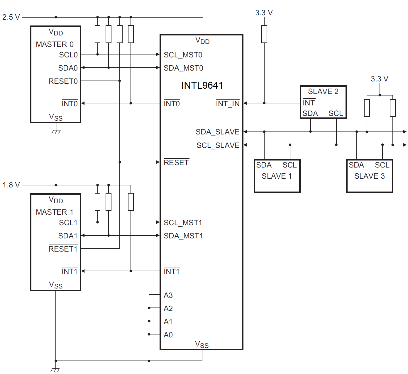
INTL9641

支持仲裁功能2选1的I2C控制器解复用器


具有仲裁功能,支持中断、复位功能

兼容I2C总线和SMBus,最高频率1MHz

4个硬件地址管脚,最大支持112个地址

支持总线空闲100ms超时复位

工作温度:-40℃~85℃

封装:TSSOP16

产品资料下载
产品详情

INTL9641是一个2选1的I2C控制器解复用器,具有仲裁功能。它专为高可靠系统提供I2C总线的双主器件访问单个从器件的应用而设计,最高1MHz时钟频率,工作电源电压范围为1.8V至5.5V,该器件支持热插拔,允许在1.8V、2.3V、2.5V、3.3V、3.6V和5V总线之间进行电压电平转换。


INTL9641应用框图.png


应用框图

产品应用

服务器

存储阵列

交换机

路由器

工业设备

Copyright © 2019-2025 成都XPJ官网微电子科技股份有限公司 版权所有 备案编号: 蜀ICP备2022009451号 川公网安备 51019002004893号

登录
注册
重设密码